SP5430A
是一款雙電源LED開關調色/調光專用控制電路,適用于85VAC~265VAC全電壓應用,可以兼容隔離與非隔離架構的多種LED驅動方案。
詳細介紹
文檔與工具
樣品及購買
SP5430A是一款雙電源LED開關調色/調光專用控制電路,適用于85VAC~265VAC全電壓應用,可以兼容隔離與非隔離架構的多種LED驅動方案。SP5430A利用傳統墻壁開關實現調色/調光功能,用戶無需改造原有的照明開關控制系統。
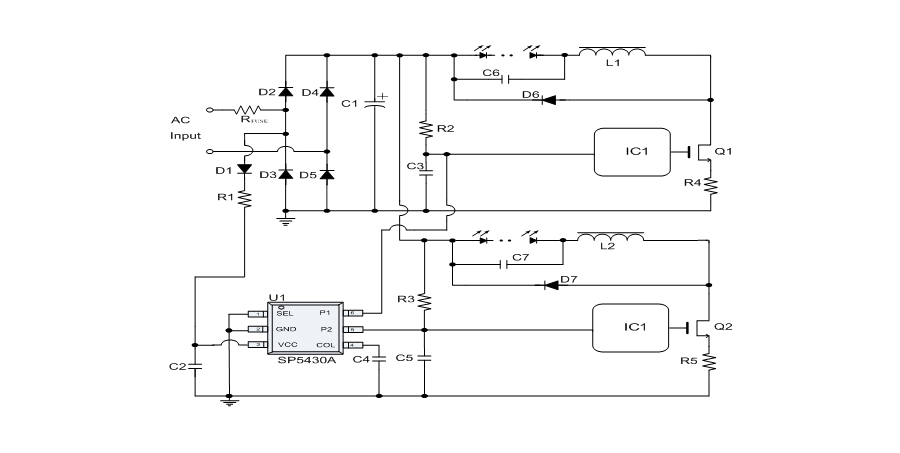
典型應用框圖
應用
● 墻壁開關控制,無需改造開關
● 兼容隔離、非隔離LED驅動架構
● 多個電源同時使用邏輯穩定
● 支持兩種色溫和三種色溫
● 外圍器件極少
● 復位時間可外圍自由設置
● 專利技術,性能穩定
● 雙電源開關調色/調光LED照明
樣品及購買
樣片申請
推薦產品
